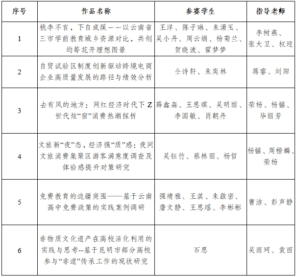
为深入贯彻党的二十大和党的二十届二中、三中全会精神,全面落实科教兴国战略、人才强国战略、创新驱动发展战略,充分激发德赢官网青年学子创新潜能与创造活力,推动理论知识与实践应用深度融合。德赢VWIN官方网站于2025年4月1日成功举办德赢VWIN官方网站第九届“挑战杯”大学生课外学术科技作品竞赛决赛,并最终确定15个项目入围省赛。现将拟推荐参赛作品情况予以公示。


公示期5天:2025年5月21日至2025年5月25日。在公示期内,如有异议,请在2025年5月26日前向校团委反映。
联系人:袁西 联系电话:0871-65098352